ENGLISH
旧版网站
导航
首页
学院概况
院长寄语
使命愿景
学院简介
学院党委
现任领导
教授委员会
学院掠影
联系我们
师资队伍
国家级人才
特聘教授
云轩讲席教授
讲座/客座教授
产业教授
研究生导师
学系
教师名单
科学研究
优势学科
科研平台
研究机构
科研项目
发表论文
授权专利
成果转化
实验室安全
人才培养
国际创新药学院
省拔尖学生培养基地
本科生
研究生
留学生
国际联合培养
博士后
学位授权点
奖学金/助学金
工作信息
合作交流
院地合作
院所合作
院企合作
国际及港澳合作
学术活动
捐赠鸣谢
人才引进
世界级访问教授
杰出人才
海外优秀青年人才
优秀青年学者
博士后
科研助理
党群工作
规章制度
党建工作
理论学习
党员发展
支部风采
分党校
分工会
云轩风采
藥中有樂
校友之窗
学生活动
本科生导师制
研究生会
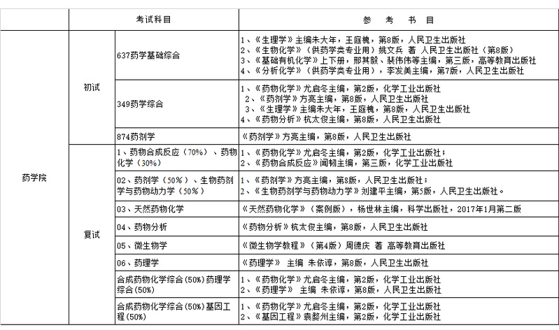
苏州大学药学院2022年硕士研究生招生专业目录及参考书目
发布者:陈燕
发布时间:2021-10-22
浏览次数:
8464
苏州大学药学院硕士研究生招生专业目录:
苏州大学药学
院
招收攻读硕士学位研究生参考书目
: