根据《关于切实做好2022年上半年学位论文答辩和修改完善工作的通知》要求,现将药学院2022年上半年论文答辩工作安排如下:
1、5月30日前完成答辩,所有材料提交见后面表格说明;
2、盲审同学待盲审结果回来后,方可组织答辩,如评审结果有“不合格”,不予答辩,需按照学校文件修改完善后重新送审;
3、按照《苏州大学研究生科研记录规范暂行管理办法》(苏大研[2018]67号),研究生在申请答辩前应与导师签署学位论文所有数据真实性和原创性的承诺书,《学位论文数据真实性和原创性承诺书》提交各培养单位研究生管理部门存档后方可启动答辩申请,未提交符合要求的承诺书不允许参加答辩。
4、本学期可以组织研究生论文线上答辩,请各课题组论文答辩日程确定后,填写《苏州大学研究生论文答辩日程安排表》,链接:【腾讯文档】苏州大学研究生论文答辩日程安排表https://docs.qq.com/sheet/DQ0xQQkNFbEp1akJC
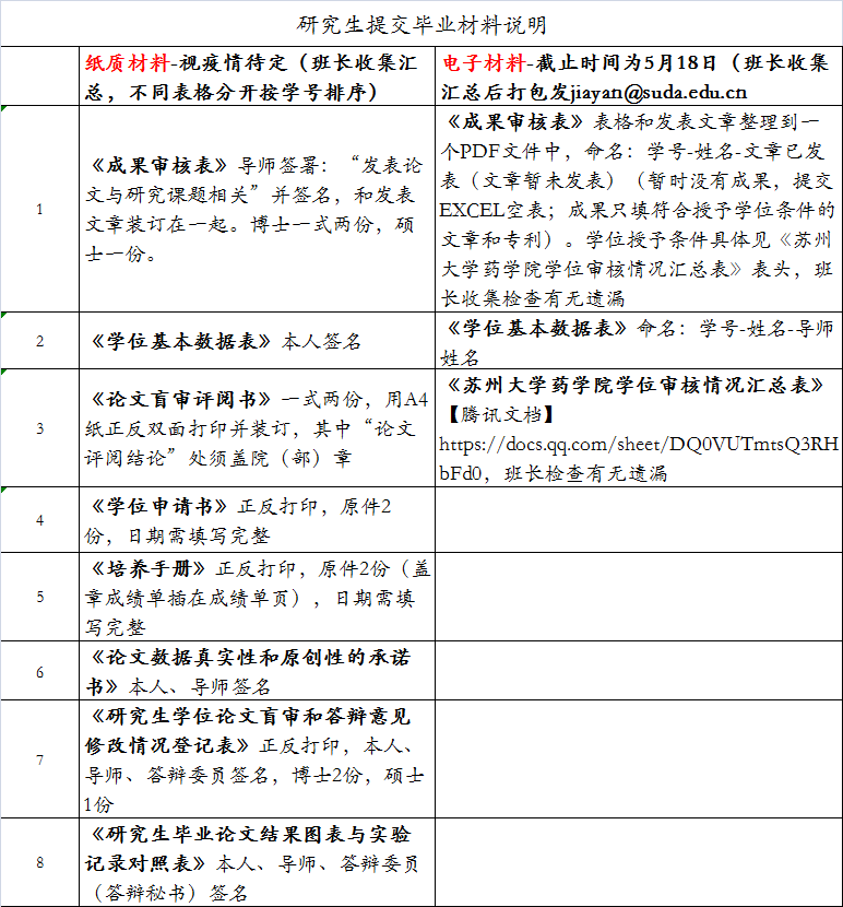
5、填写《苏州大学药学院学位审核情况汇总表》电子版,链接:https://docs.qq.com/sheet/DQ0VUTmtsQ3RHbFd0,请按照示例认真填报,不能留空。




研究生学位论文盲审和答辩意见修改情况登记表202106.doc
苏州大学药学院
2022-5-10