根据《苏州大学硕士、博士学位授予工作细则》(苏大学位[2012]20号)和《关于做好2023年3月研究生学位授予工作的通知》要求,现将药学院2023年3月学位授予工作的有关事宜通知如下:
本次学位授予针对符合学位授予条件的学位申请人!
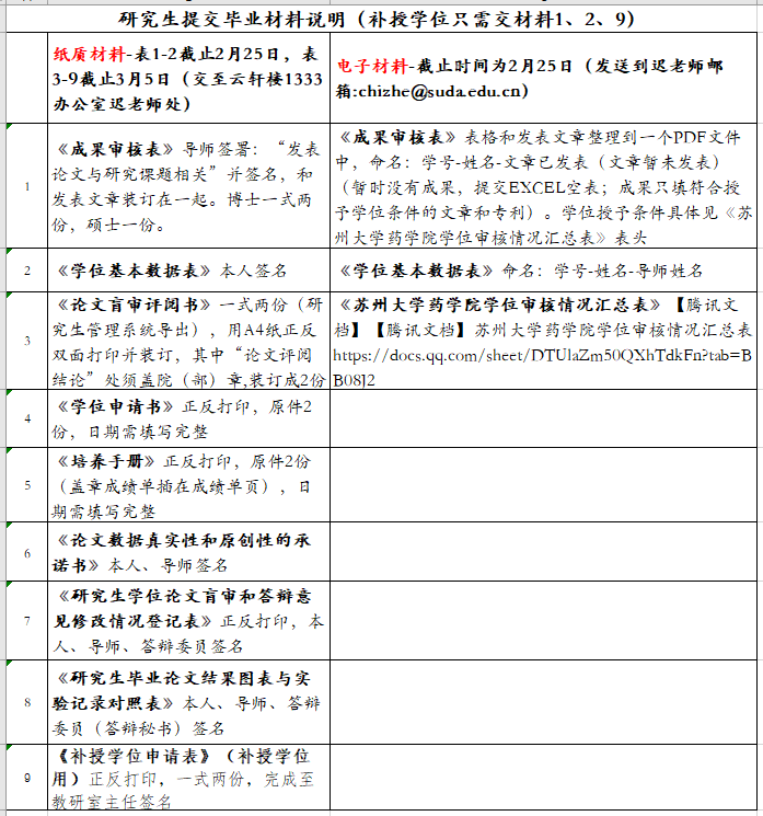
1、2月26日前完成答辩,所有材料提交见后面表格说明;
2、盲审同学待盲审结果回来后,方可组织答辩,如评审结果有“不合格”,不予答辩,需按照学校文件修改完善后重新送审;
3、按照《苏州大学研究生科研记录规范暂行管理办法》(苏大研[2018]67号),研究生在申请答辩前应与导师签署学位论文所有数据真实性和原创性的承诺书,《学位论文数据真实性和原创性承诺书》提交各培养单位研究生管理部门存档后方可启动答辩申请,未提交符合要求的承诺书不允许参加答辩。
4、填写《苏州大学药学院学位审核情况汇总表》电子版,链接:
https://docs.qq.com/sheet/DTUlaZm50QXhTdkFn?tab=BB08J2,请按照示例认真填报,不能留空。
5、请申请学位的学生本人于2023年2月25日前登录研究生管理系统,在 “毕业学位信息录入”菜单自行录入相应信息,学生录入完毕后会流转到学院审核,逾期无法申请学位。
6、学位论文提交时间
学位论文提交时间为校学位评定委员会会议结束后,申请人将修改后的学位论文最终版上传学校图书馆(上传版本为PDF格式),并确保上传的论文与留档(印刷厂)的纸质版论文一致,以便江苏省教育评估院和教育部学位中心抽检用,具体时间后续通知。




苏州大学研究生学位论文基本格式20181031.doc.doc
苏州大学研究生在校期间科研成果审核表202107.doc(研究生用).doc
学位文数据真实性和原创性承诺书201904.docx.docx
研究生学位论文盲审和答辩意见修改情况登记表202106.doc.doc
苏州大学研究生申请学位补授审批表20181017.doc(补授学位研究生用).doc